首页
|
公司简介
|
法人宣言
|
企业荣誉
|
产品展示
|
新闻中心
|
生产设备
|
厂房厂貌
|
在线订购
|
联系方式
产品列表
>>>
F系列 平行轴-斜齿轮减速电机
>
F系列(图片)
>
F系列结构型式说明
>
F系列机型号表示方法
>
F系列安装形式图例
>
F系列选型参数表
>
F系列安装结构尺寸
>>>
R系列 斜齿轮减速电机
>
R系列(图片)
>
R系列结构型式说明
>
R系列机型号表示方法
>
R系列安装形式图例
>
R系列选型参数表
>
R系列安装结构尺寸
>>>
S系列 斜齿轮-蜗轮蜗杆减速电...
>
S系列(图片)
>
S系列结构型式说明
>
S系列机型号表示方法
>
S系列安装形式图例
>
S系列选型参数表
>
S系列安装结构尺寸
>>>
K系列 斜齿轮-弧齿锥齿轮减速...
>
K系列(图片)
>
K系列结构型式说明
>
K系列机型号表示方法
>
K系列安装形式图例
>
K系列选型参数表
>
K系列安装结构尺寸
>>>
摆线针轮减速机
>
产品图片
>
结构说明
>
选型说明
>
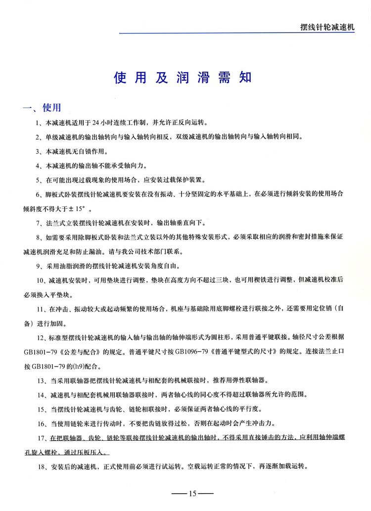
使用及润滑需知
>
配套说明
>>>
硬齿面减速机
>
硬齿面减速机产品图片
>
硬齿面减速机结构说明
>
硬齿面减速机外形及安装尺寸
>
硬齿面减速机承载能力
>
硬齿面减速机使用及润滑需知
>>>
机架
>
产品图片
>>>
DBY-DCY系列圆锥圆柱齿轮...
>
产品图片
>
产品说明
>
外形尺寸、装配尺寸、承载能力...
>
减速器的润滑
>
安装、使用与维护
>
减速器的选用
>
额定输入、输出扭矩
>
附录
>>>
ZLYJ塑料橡胶挤出机减速机
>
产品介绍
>
ZLYJ塑料橡胶挤出机减速机...
联系方式
地址:常州市前黄镇工业集中区敬业路12号
电话:0519-86517325 86517326
传真:0519-86517328
邮编:213172
网址:http://www.czdisar.com
邮箱:disaixiaoshou@163.com
·产品展示-- %CA%B9%D3%C3%BC%B0%C8%F3%BB%AC%D0%E8%D6%AA
首页
----
下一页
末页
共:
4
页
当前第
1
页
页
版权所有:江苏迪赛减速机有限公司 2009 技术支持:新竞争力
地址:常州市前黄镇工业集中区敬业路5号
[后台管理]